Имитация мозга

Один из подходов к созданию искусственного мозга состоит в точной имитации биологического мозга. Например, докторант из Гарварда Дэвид Делримпл (род. в 1991 г.) планирует воспроизвести головной мозг нематоды (круглого червя)[87]. Делримпл выбрал нематоду по той причине, что у нее достаточно простая нервная система, состоящая примерно из 300 нейронов, которую он планирует воспроизвести на молекулярном уровне. Он также собирается создать компьютерную модель тела нематоды в соответствующей реальности окружающей среде, так что эта виртуальная нематода сможет (виртуально) добывать себе пищу и делать всякие другие вещи, которые обычно делают нематоды. Делримпл считает, что эта работа станет первым полным воссозданием головного мозга биологического животного в форме виртуального мозга виртуального животного. Являются ли такие виртуальные нематоды (да и биологические нематоды) существами сознательными — вопрос спорный, однако в своей борьбе за пропитание, в процессах пищеварения, попытках избежать хищников и в воспроизведении они должны опираться на определенный осознанный опыт.

На другой границе спектра исследований, в рамках проекта «Голубой мозг» Генри Маркрама, планируется проектирование человеческого мозга, включая всю новую кору, а также такие отделы старого мозга, как гиппокамп, миндалины и мозжечок. Имитация будет осуществляться на разных уровнях детализации, вплоть до полной имитации на молекулярном уровне. Как я рассказывал в четвертой главе, Маркрам открыл существование ключевого модуля из нескольких десятков нейронов, многократно повторяющегося в структурах новой коры, и показал, что именно эти модули, а не отдельные нейроны отвечают за процесс обучения.

Развитие идей Маркрама происходило по экспоненциальному закону. В 2005 г. — в первый год реализации проекта — было осуществлено моделирование действия одного нейрона, а в 2008 г. его научная группа моделировала активность целой колонки новой коры головного мозга крысы, состоящей из 10 тыс. нейронов. К 2010 г. исследователи смогли осуществить моделирование 100 колонок, что в сумме составляло около миллиона клеток (Маркрам назвал эту группу клеток мезоцепью). Одна из проблем заключается в том, что мы не имеем возможности проверить точность этого моделирования. Чтобы это сделать, с помощью данной модели нужно продемонстрировать процесс обучения, о чем я расскажу ниже.

К концу 2014 г. Маркрам планировал создать модель целого мозга крысы, состоящую из 100 мезоцепей; эта система включает 100 млн нейронов и примерно 1 трлн синапсов. В своем выступлении на конференции TED (Technology Entertainment Design) в 2009 г. в Оксфорде Маркрам заявил: «Нет ничего невозможного в том, чтобы создать головной мозг человека, и мы сделаем это через 10 лет»[88]. Но теперь он планирует решить эту задачу к 2023 г.[89]

Маркрам и его коллеги строят свою модель на детальном анатомическом и электрохимическом анализе нейронов. С помощью созданного ими автоматического устройства, которое они назвали «пэтч-кламп-роботом»[90], они анализируют состояние специфических ионных каналов, нейромедиаторов и ферментов, отвечающих за электрохимическую активность каждого нейрона. По утверждению Маркрама, эта автоматическая система проделала тридцатилетний объем работы за шесть месяцев. Именно на основании этого анализа они сформулировали идею «кубиков лего», составляющих основную функциональную единицу новой коры.

Реальный и прогнозируемый прогресс в развитии проекта «Голубой мозг»[91].

Важный вклад в развитие метода внесли нейрофизиолог Эд Бойден из Массачусетского технологического института, профессор Крейг Форест из отдела механики Технологического университета Джорджии и его студент Сухаса Кодандарамайах.

Они создали автоматическую систему, способную сканировать нервную ткань с точностью до одного микрометра, не повреждая тонкие мембраны нейронов. «Это то, что может делать робот, но не может человек», — прокомментировал Бойден.

Наконечник «пэтч-кламп робота», созданного в Массачусетском технологическом институте, сканирует нервную ткань.

Говорят, что после моделирования поведения одной колонки новой коры Маркрам заявил: «Теперь нам остается только масштабировать процесс»[92]. Масштабирование, безусловно, важный фактор, но есть и еще один — обучение. Если «Голубой мозг» должен «говорить, мыслить и вести себя во многом как человек», о чем Маркрам говорил в интервью на ВВС в 2009 г., его новая кора должна иметь значительное содержание[93]. Но, как может подтвердить всякий, кто пытался беседовать с новорожденным ребенком, чтобы достичь этой цели, мозг должен очень многому научиться.

Для решения подобной задачи в такой модели, как «Голубой мозг», существуют две очевидные возможности. Первая состоит в обучении искусственного мозга таким же способом, как обучается мозг человека. Вначале вы имеете систему, соответствующую мозгу новорожденного ребенка, обладающую способностью усваивать иерархические знания и заранее заданной способностью трансформировать сенсорные сигналы. Однако для обучения небиологического мозга нужен такой же контакт, как между новорожденным ребенком и развивающим его взрослым человеком. Проблема заключается в том, что создание такого мозга ожидается не ранее начала 2020-х гг. Однако функционирование в реальном времени будет слишком медленным, поскольку исследователям придется подождать десять или двадцать лет, пока мозг достигнет интеллектуального уровня взрослого человека, хотя, конечно, производительность компьютеров продолжает неуклонно возрастать.

Второй подход заключается в том, чтобы скопировать образы, содержащиеся в новой коре одного или нескольких взрослых людей, обладающих достаточными знаниями, чтобы нормально пользоваться речью и вообще вести себя как развитый взрослый человек. В данном случае проблема заключается в том, чтобы найти неинвазивный и недеструктивный метод сканирования с достаточным временным и пространственным разрешением и скоростью, чтобы провести эту процедуру быстро и без потерь. Мне кажется, этот метод «загрузки информации» не будет реализован до 2040-х гг.

Но есть еще и третья возможность, которую, как мне кажется, и следует использовать при развитии таких моделей, как «Голубой мозг». Можно упростить молекулярные модели путем создания функциональных эквивалентов на разных уровнях специфичности, используя различные методы — от моего собственного функционального алгоритмического метода (описанного в этой книге) до практически полных молекулярных моделей. При этом в зависимости от степени упрощения можно повысить скорость обучения в несколько сотен или даже тысяч раз. Для такой модели искусственного мозга можно разработать обучающую программу, которая будет осваиваться достаточно быстро. А затем упрощенную модель можно заменить полной молекулярной моделью, сохраняя накопленные знания. После этого можно начать моделирование процесса обучения полной молекулярной модели на гораздо более низкой скорости.

Американский специалист в области информатики Дхармендра Модха и его коллеги из корпорации IBM на клеточном уровне создали модель участка человеческой зрительной коры, состоящий из 1,6 млрд виртуальных нейронов и 9 трлн синапсов, что по размеру эквивалентно новой коре кота. Эта система работает в 100 раз медленнее, чем суперкомпьютер IBM BlueGene/P, состоящий из 147 456 процессоров. Эта работа была удостоена премии Гордона Белла, которая вручается Ассоциацией вычислительной техники (ACM).

Задача таких моделей, как «Голубой мозг» или новая кора Модха, заключается в уточнении и подтверждении функциональной модели. Модель человеческого искусственного разума в принципе будет использовать именно такие алгоритмы. Однако молекулярные модели помогают усовершенствовать эти алгоритмы и более полно изучить наиболее важные детали. В ходе наших экспериментов 1980-х и 1990-х гг., посвященных созданию технологии распознавания речи, нам удалось усовершенствовать наши алгоритмы, когда мы поняли суть реальных превращений, происходящих в слуховом нерве и некоторых участках новой коры. Даже если наша функциональная модель безупречна, понимание ее функционирования в биологическом мозге даст важную информацию о функции и дисфункции человеческого организма.

Для создания моделей мозга нам нужна очень подробная информация о функционировании настоящего мозга. Группа Маркрама собирает собственные данные. Сбору подобной информации и ее передаче широкой научной общественности посвящено несколько крупномасштабных проектов. Например, в результате сканирования головного мозга мышей лаборатория в Колд-Спринг-Харбор получила 500 терабайт информации, которую выложила для общественного доступа в июне 2012 г. Этот проект позволяет пользователям изучать мозг таким же образом, как программа Google Earth позволяет изучать поверхность планеты. Вы можете перемещаться внутри мозга и при более сильном приближении рассматривать отдельные нейроны и их контакты. Вы можете выделить отдельную связь и следовать по ней вдоль всего мозга.

Шестнадцать отделов Национального института здоровья США объединились и выделили 38,5 млн долларов на реализацию проекта под названием «Коннектом человека»[94]. Проект выполняется под руководством Университета Вашингтона в Сент-Луисе, Университета Миннесоты, Гарвардского университета, Массачусетского генерального госпиталя и Университета Калифорнии в Лос-Анджелесе и направлен на создание трехмерной карты связей нейронов в головном мозге человека. С этой целью применяются различные неинвазивные технологии сканирования, включая новые варианты МРТ, магнитоэнцефалографию (МЭГ — измерение магнитных полей, образующихся в результате электрической активности мозга) и диффузионную трактографию (анализ пучков нервных волокон в головном мозге). Как я расскажу в десятой главе, пространственное разрешение неинвазивных методов сканирования мозга увеличивается с невероятной скоростью. Одними из первых результатов проекта были данные Ван Видена и его коллег из Массачусетского генерального госпиталя о том, что в головном мозге существует регулярная сеть нейронов, напоминающая структуру возбуждения нейронов новой коры, о которой я рассказывал в четвертой главе.

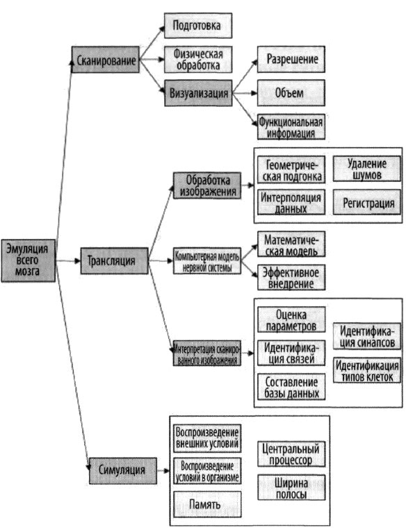
Специалист в области компьютерной нейробиологии из Оксфордского университета Андерс Сэндберг (род. в 1972 г.) и шведский философ Ник Востром (род. в 1973 г.) разработали детальный план эмуляции головного мозга, в котором определены подходы к моделированию головного мозга человека (и других существ) на разном уровне детализации — от сложных функциональных моделей до имитации действия отдельных молекул[95].

Схема эмуляции активности человеческого мозга (Andrs Sandberg, Nick Bostrom, Whole Brain Emulation: A Roadmap).

Этот план не дает временных ориентиров, но описывает требования, которые должны быть выполнены для воссоздания различных типов мозга с разной степенью детализации в плане сканирования, моделирования, хранения информации и вычислений. Авторы проекта указывают на неизбежный экспоненциальный рост информации во всех этих направлениях, который позволит осуществить моделирование человеческого мозга с высокой степенью детализации.

[96]

Более 800 000 книг и аудиокниг! 📚

Получи 2 месяца Литрес Подписки в подарок и наслаждайся неограниченным чтением

ПОЛУЧИТЬ ПОДАРОК