Лучи из недр атомов
В результате многих лет упорной работы физикам, наконец, удалось найти разгадку явления радиоактивности. Помогла им в этом планетарная теория атома.
Прежде всего удалось решить вопрос о природе лучей, испускаемых радиоактивными атомами. Было установлено, что это сложное излучение, в состав которого входят лучи трех видов, отличающиеся друг от друга проникающей способностью. Наименее проникающие лучи получили название альфа-лучей (?-лучей), более проникающие - бета-лучей (?-лучей), и, наконец, лучи, имеющие наибольшую проникающую способность - гамма-лучей (?-лучей).
Альфа-лучи оказались потоком частиц с массой, равной четырем, и двойным положительным зарядом, т. е. потоком ядер атомов гелия. Эти частицы вылетают из ядра со скоростью 15 000 - 20 000 км/сек, имея энергию 2 - 9 Мэв[4]. Альфа-частицы обладают очень малой проникающей способностью. В зависимости от энергии частиц в воздухе они могут пройти путь 2 - 9 см, в биологической ткани - 0,02 - 0,06 мм; они полностью поглощаются листом писчей бумаги.
Бета-лучи - это поток бета-частиц (электронов), вылетающих из ядер со скоростью, близкой к скорости света. Максимальная энергия бета-частиц радиоактивных изотопов может различаться в широких пределах - от нескольких тысяч до нескольких миллионов электрон-вольт. В табл. 1 приведены значения максимальной энергии бета-частиц для некоторых изотопов, применяемых при биологических исследованиях. Проникающая способность этих частиц значительно больше, чем у альфа-частиц. Бета-частицы с энергией 3 Мэв (наибольшая энергия этих частиц изотопов, применяемых при биологических исследованиях) могут пройти в воздухе до 15 м, в воде и биологической ткани - до 12 мм и в алюминии до 5 мм.
Гамма-лучи представляют собой электромагнитное излучение с длиной волны 10-8- 10-11см. Проникающая способность гамма-лучей очень велика - значительно больше, чем у альфа- и бета-частиц. Чтобы ослабить гамма-излучение радиоактивного кобальта вдвое, нужно взять слой свинца толщиной 1,6 см или слой бетона толщиной 10 см. Чем короче длина волны, тем большую проникающую способность имеют гамма-лучи.
Альфа- и бета-лучи относятся к корпускулярным излучениям, т. е. они представляют собой поток быстро летящих заряженных частиц (корпускул). Гамма-лучи - электромагнитное излучение (подобно рентгеновским лучам); они характеризуются длиной волны и частотой. К электромагнитным излучениям относятся также радиоволны, видимый свет, инфракрасные и ультрафиолетовые лучи, отличающиеся друг от друга только длиной волны. Все эти излучения распространяются со скоростью 300 000 км/сек,.
Деление ядерных излучений на корпускулярные и волновые хотя практически и удобно, но не совсем правильно, так как корпускулярные излучения имеют в определенной степени свойства волновых излучений, и наоборот. Так, электронные пучки, представляющие собой поток быстро летящих частиц - электронов, ведут себя подобно световым волнам. Они также могут преломляться и собираться с помощью электронных линз. На этом свойстве основано устройство одного из широко применяемых в научных исследованиях приборов - электронного микроскопа, с помощью которого можно получать огромные увеличения (в десятки и сотни тысяч раз), недоступные обычным световым микроскопам. Согласно квантовой теории, энергия, связанная с электромагнитными излучениями, в данном случае рентгеновскими и гамма-лучами, излучается и поглощается не непрерывно, а отдельными порциями - квантами (или фотонами). При этом величина квантов будет тем больше, чем больше частота и, следовательно, чем меньше длина волны излучения. Энергия квантов Е, выраженная в электрон-вольтах, связана с длиной волны ? соотношением
Е = 1230 / ? (эв),
где ? - выражена в нанометрах (1 нм = 10-9м).
После того, как была выяснена природа радиоактивных излучений, установлено, что источником этих излучений являются ядра атомов, а возникают они в результате происходящих в них процессов, которые получили название радиоактивного распада.
В чем же причина распада ядер радиоактивных элементов? Между частицами, входящими в состав ядра, действуют, с одной стороны, ядерные силы, скрепляющие ядро, а с другой - электрические силы отталкивания, возникающие между одноименно заряженными частицами - протонами. Ядра атомов устойчивы только тогда, когда существуют определенные соотношения между числом протонов и нейтронов. Если эти соотношения нарушены, происходит перераспределение частиц. Этот процесс сопровождается вылетом частиц из ядра, в результате чего образуются ядра элементов, обладающих иными химическими и физическими свойствами.

Таблица 1. Радиоактивные изотопы, применяемые при биологических исследованиях
Известны два основных вида радиоактивного распада:
I. Альфа-распад, сопровождающийся вылетом из ядра альфа-частицы. Примером такого распада может служить распад ядра радия с образованием радона:

Альфа-частица состоит из двух протонов и двух нейтронов. Следовательно, после вылета из ядра альфа-частицы образуется новое ядро, у которого атомный номер будет на два, а атомная масса на четыре меньше, чем у исходного ядра.
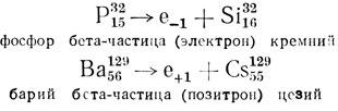
II. Бета-распад, при котором из ядра вылетает бета-частица, либо отрицательная, представляющая собой электрон, либо положительная, называемая позитроном. Масса позитрона равняется массе электрона, а заряд его по величине равен заряду электрона, но только имеет знак плюс. Позитрон - неустойчивая частица и при первой же возможности соединяется с электроном, в результате чего возникает гамма-излучение.
Примером бета-распада служит распад радиоактивных изотопов фосфора и бария:

В обоих случаях бета-распада, так же как при альфа-распаде, получаются новые элементы с отличными от исходного элемента свойствами.
При бета-распаде из ядра атома вылетает либо отрицательная, либо положительная бета-частица. Но в состав ядра входят только протоны и нейтроны. Откуда же берутся вылетающие из ядра бета-частицы? Дело в том, что и нейтрон и протон имеют сложное строение и могут превращаться друг в друга. Если один из нейтронов превращается в протон, при этом освобождается отрицательная бета-частица; если же протон превращается в нейтрон, освобождается положительная бета-частица. Этим объясняется и то, что в первом случае количество протонов, входящих в состав ядра, увеличивается, а во втором - уменьшается.
Гамма-лучи могут излучаться и при альфа-, и при бета-распаде. Если ядро, образовавшееся в результате радиоактивного распада, обладает избытком энергии, т. е. находится в возбужденном состоянии, оно излучает избыток энергии в виде кванта гамма-излучения. В этом случае альфа- или бета-излучение сопровождается гамма-излучением.
Гамма-лучи принято характеризовать энергией квантов излучения. В таблице 1 приведены значения энергии гамма-квантов, возникающих при распаде некоторых радиоактивных веществ. Чем больше энергия кванта, тем больше проникающая способность гамма-лучей.
Гамма-лучи и рентгеновские лучи обладают одинаковыми свойствами, однако энергия квантов рентгеновских лучей меньше, чем у гамма-лучей. Рентгеновские лучи получают в специальных рентгеновских трубках при торможении быстро летящих электронов. Таким образом, в отличие от гамма-лучей, рентгеновские лучи возникают вне ядра. Благодаря одинаковым свойствам рентгеновские лучи часто используют вместо гамма-лучей для экспериментального облучения животных и семян растений. Рентгеновские установки, применяемые для этой цели, дают лучи с максимальной энергией - 0,2 Мэв.
Иногда ядро, образовавшееся в результате радиоактивного распада, само является радиоактивным и распадается, образуя новое ядро. Так, ядро радона, образовавшееся в результате распада радия, радиоактивно и в свою очередь распадается с выделением альфа-частицы. Таким образом возникают цепочки, или ряды атомных ядер, каждое из которых возникает из предыдущего в результате альфа- или бета-распада. Цепочка распада продолжается до тех пор, пока не образуется стабильное ядро. Такой ряд радиоактивных элементов носит название семейства. Например, в семействе урана родоначальником является уран-238, а в числе 16 продуктов распада имеются такие широко используемые в медицине радиоактивные элементы, как радий и радон. Заканчивается этот ряд стабильным изотопом свинца Pb 20682
У радиоактивных элементов в результате непрерывно происходящего распада ядер количество радиоактивного вещества постоянно убывает. Это убывание происходит по определенному закону, называемому законом радиоактивного распада, который гласит, что количество атомов, распадающихся за 1 сек, пропорционально количеству имеющихся активных атомов. Число актов распада, происходящих за 1 сек., называется активностью данного препарата.
На практике для измерения активности пользуются единицей, называемой кюри. Это такое количество радиоактивного вещества, в котором за 1 сек. происходит 3,7 · 1010 распадов. Можно считать, что примерно такую активность имеет 1 г радия.
Часто пользуются единицами меньше кюри: мкгори - милликюри и мккюри - микрокюри (1 мкюри = 0,001 кюри; 1 мккюри = 0,001 мкюри = 0,000 001 кюри).
Для измерения гамма-активности часто пользуются единицей грамм-эквивалент. Под грамм-эквивалентом понимают количество радиоактивного вещества, которое дает такое же гамма-излучение, как и 1 г. радия.
Между кюри и грамм-эквивалентом существует определенная зависимость, различная для разных изотопов. Так, для кобальта - 60 имеем 1 кюри = 1,6 г-экв, для радия 1 кюри = 1 г-экв и т. д.
Скорость распада радиактивного вещества всегда постоянна и не зависит от внешних условий. Удобнее всего ее характеризовать периодом полураспада. Радиоактивные изотопы, применяемые в биологии и медицине, имеют периоды полураспада от нескольких минут до многих тысячелетий.
Более 800 000 книг и аудиокниг! 📚
Получи 2 месяца Литрес Подписки в подарок и наслаждайся неограниченным чтением
ПОЛУЧИТЬ ПОДАРОК