3.6. Особенности атмосферного движения и распада выбросов

Наиболее типичными аварийными выбросами в атмосферу являются струйные и выбросы в виде компактных объемов — клубов. Струйные выбросы имеют протяженный характер; они доставляют загрязняющие примеси, возникающие в месте инцидента, непосредственно в зону разрушения потока и далее диффундируют в атмосфере из вторичного площадного источника.

Струи существуют при постоянной работе генерирующей установки, поэтому возникающие при их работе высотные площадные источники загрязнений являются стационарными.

В условиях штиля струи от пожара способны подняться на большие высоты и, не теряя динамической индивидуальности, преодолеть пограничный слой атмосферы. Разрушение мощного струйного потока и образование вторичного источника в этом случае могут начаться на высотах в несколько километров. Загрязнение воздуха в приземном слое при этом будет минимальным.

Выбросы в виде клубов или компактных облаков возникают при «мгновенном» или кратковременном действии генерирующего их источника. На открытом пространстве они участвуют в двух движениях: тепловом подъеме под действием сил плавучести и переносном движении под действием ветра в горизонтальной плоскости.

Интенсивное вовлечение воздуха в движущийся клуб приводит к резкому увеличению его размеров, росту силы аэродинамического сопротивления движению в потоке и замедлению скорости всплывания. На завершающем этапе своего существования движение клуба становится уже неразличимым на фоне внешнего пульсационного движения среды. Он разрывается и растаскивается атмосферными вихрями — таким образом начинается процесс рассеивания вещества выброса. Загрязняющая примесь под действием атмосферной дисперсии распространяется вдоль ветра и в поперечном ему направлении в соответствии с физическими характеристиками диффузии.

Квазиструйные выбросы (их еще называют [11] плавучими струями) являются геометрическими гибридами струй и клубов. Они возникают, когда струя еще не сформирована, а возникший в атмосфере объем уже не может считаться клубом из-за неоднородности макроскопических характеристик вещества в нем. Расчет физических характеристик таких образований и их движения в атмосфере представляет большие трудности и, как правило, обходится разработчиками и авторами книг рассмотрением предельных оценок.

Отметим, что независимо от типа выброса и его формы загрязняющий объем проходит две фазы развития. На первой фазе движения горячего выброса определяется сносящим ветровым потоком и собственной турбулентностью. Вовлечение в выброс происходит через подветренную его поверхность и пропорционально  и относительной скорости траекторного движения.

Во второй фазе внутреннее турбулентное движение ослабевает, а доминирующим становится деструктивное воздействие вихрей атмосферы. Эти вихревые структуры определяют повышенный уровень вовлечения окружающего воздуха и увеличение размеров загрязняющего объема.

По специфике воздействия атмосферы на выбросы различают [132] три характерных случая: устойчивый, нейтральный и неустойчивый.

В случае устойчивой атмосферы поднимающийся выброс в зависимости от высотного градиента температуры окружающей среды может приближаться к равновесной высоте по траекториям 3-х типов (см. Рис. 3.8). При слабом градиенте ?е плотность выброса монотонно приближает к ?е, не достигает этой величины.

Рис. 3.8. Теоретически возможные траектории выбросов при разных состояниях атмосферы: устойчивом — 1; нейтральном — 2; неустойчивом — 3; асимптотическая высота подъема — 4

При более резком уменьшении Те с высотой выброс становится тяжелее окружающего воздуха, проскакивает по инерции уровень р = ре и возвращается на равновесный уровень по колебательной или монотонной траекториям (верхние траектории 1 на рисунке).

Атмосферная турбулентность устойчивой атмосферы очень слабая и на подъем выброса оказывает минимальное воздействие.

При нейтральной атмосфере относительная плотность вещества выброса остается постоянной на всей его траектории. Вследствие интенсивной турбулентности атмосферы возрастает вовлечение в него окружающего воздуха. Увеличивается его размер и масса, однако наличие перегрева приводит к его постоянному всплытию (кривая 2 на Рис. 3.8).

В случае неустойчивой атмосферы относительная плотность вещества выброса резко уменьшается с высотой, а высокий уровень турбулентных пульсаций окружающего воздуха резко усиливает процесс вовлечения. Высокое значение температурного градиента ?а приводит к теоретически неограниченному подъему выброса (кривая 3 на Рис. 3.8).

Поведение газообразных выбросов в атмосфере зависит от относительной плотности (температуры) их вещества — тяжелее или легче газ окружающего воздуха. При относительно легком газе (? < ?е) выброс под действием силы тяжести устремляется вверх; при ? > ?е— опускается к поверхности земли. Так ведут себя тяжелые углеводородные газообразные топлива и многие токсичные газы (соединения хлора, фтора и других веществ).

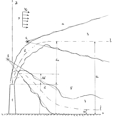
Если источник поступления тяжелых газов расположен на поверхности земли, то они стелются и растекаются вдоль подстилающей поверхности в низкие места, следуя рельефу местности. При высотном источнике газы опускаются к земле и их распространение происходит под действием диффузии и ветра в сравнительно тонком приземном слое. Поведение струи тяжелого газа из приподнятого источника иллюстрируется Рис. 3.9. Другой особенностью атмосферного движения выбросов является их поведение в изменяющемся с высотой ветровом потоке.

Известно, что изменение ветра с высотой может оказать существенное влияние на характеристики полей загрязнений от объемного высотного источника, возникшего при взрыве или пожаре и последующем подъеме пылегазовой смеси. Не учет ветрового разворота завышает концентрации токсикантов в воздухе и на поверхности земли и приводит к более жесткому прогнозу последствий аварий, что может оказать влияние не только на тактические, но и на стратегические решения по ликвидации инцидента, которые не будут адекватны действительности.

Рассмотрим механизм изменения ветра с высотой и интерполяционные формулы, позволяющие учесть данный эффект. Под влиянием трения, возникающего между движущимся воздухом и подстилающей поверхностью (сушей или водой) упорядоченное движение потока у поверхности должно прекращаться, то есть скорость на поверхности обращается в нуль. В соответствии с этим с увеличением высоты скорость ветра должна возрастать. Изменяется при этом также и направление ветра, однако не так упорядоченно и не всегда столь равномерно, как скорость и интенсивность турбулентного перемешивания. Эти изменения с высотой всех характеристик ветра, а особенно его скорости и интенсивности турбулентного перемешивания, часто имеют важное значение при рассмотрении технических вопросов и составлении прогнозов развития физической картины продуктов аварии в атмосфере.

Рис. 3.9. Схема движений струйного выброса для легкого (а) и тяжелого (б) газов в случае устойчивой стратификации атмосферы: 1 — устройство поступления загрязнений в атмосеру; 2 — струйный поток; 3 — рассеиваемая примесь; 4а и 46 — приращения динамических высот подъема; 5а и 56 — высоты выбросов на завершающих участках траекторий; 6а и 66 — мнимые источники; 7 — ветер.

Изменения ветра с высотой, как и вертикальные изменения всех других метеорологических параметров, подвержены временным колебаниям из-за погодных условий. Кроме того, они различны в разных географических пунктах из-за различий характера земной поверхности. Направление ветра в пограничном слое атмосферы, примыкающем к поверхности земли, из-за действия силы Кориолиса в среднем постепенно поворачивает вправо. Эффект, обусловленный этой силой, состоит в том, что во вращающейся системе координат, которую представляет Земля, материальная точка или некоторый элементарный объем, состоящий из материальных точек, движущихся не параллельно оси этого вращения, отклоняются в направлении, перпендикулярному их относительной скорости, или оказывают давление на тело, препятствующее такому отклонению.

Средняя скорость ветра плавно изменяется с высотой и может быть описана степенной зависимостью вида [138]:

Vz = V0(z / z0) р,

где

V z — скорость ветра на высоте z;

V 0 — скорость ветра на высоте z0

причем z < z0; р — параметр турбулентности, причем 0 ? р ? 1.

Параметр турбулентности р в этой формуле учитывает пульсационное состояние атмосферы во времени и пространстве при выборе его значений в соответствии с характеристиками подстилающей поверхности. Значение р = 0 соответствует максимально развитому турбулентному перемешиванию, когда весь поток однороден и не зависит от пространственной координаты, а р = 1 соответствует ламинарному течению, линейно ускоряющемуся с ростом z.

Для условий Центральной Европы можно использовать закон изменения ветра с высотой, предложенный Гельманом [138]

V z = V 0 (z / z0) 1/4, при z ?15 м;

V z = V 0 (z / z0) 1/5, при z > 15 м.

Если имеются данные измерений высотного изменения ветра, то его можно представить в полиномиальном виде:

VZ = YZ0 + A z + B z2 + C z3 + D z4+…,

причем интерполяционные коэффициенты А, В, С, D — должны быть заданы.

Изменение скорости ветра в пространственно-неоднородном потоке можно описать следующей формулой:

Отрицательные значения угла при росте высотной координаты свидетельствует о том, что поворот потока происходит вправо (то есть против часовой стрелки). Поворот вектора скорости V?z  происходит от высоты zf, на которой он равен V?f и направлен вдоль оси X.

Рассмотрим конкретный пример вычисления по записанной выше формуле направления и скорости ветра на высоте z =1000 м. Вычисляем изменения угла ветрового потока

?? (z =1000 м) = 0.41 рад = 0,41х 57,3 град. = 23,5 град.

Увеличение абсолютного значения скорости ветра вдоль оси X при этом составляет

n = V?z /V?f = (1000/2)02 cos 23,5 0 = 2,82 х 0,916= 2,58.

Следует иметь ввиду, что увеличение скорости ветра с высотой по приведенным выше формулам описывается лишь в среднем и только для осреднен-ных скоростей. В отдельных случаях могут реализовываться такие метеорологические ситуации, при которых наблюдается как постоянство скорости по высоте, так и ее высотное уменьшение. То же самое относится к мгновенным пульсирующим значениям скорости Vz. В целом результаты наблюдений показывают [138], что для интервалов осреднения продолжительностью более 10 минут уменьшение скорости ветра с высотой встречается очень редко, для интервалов в 1 минуту и меньше оно отмечается уже более часто. Поэтому для значений Vz, осредненных за короткие временные интервалы, увеличение скорости с высотой происходит медленнее, чем за более длительные интервалы.

На вихревые структуры распадающейся струи изменяющийся с высотой ветровой поток оказывает вращательное воздействия относительно продольного направления струйного потока (Рис. 3.10.).

Этот физический эффект может быть объяснен возникновением подъемной силы, действующей на вихревые структуры (силы Жуковского Н.Е.):

Y = ?е Ve Г, где

Ре, Ve — плотность и скорость потока;

Г — циркуляция скорости.

Выражение для циркуляции отдельных вихрей распадающегося потока записывается так [92]:

где

г — радиус вихря, связанный с толщиной слоя смешения D выражением г = к D;

А, к — константы.

Сила Y действует поперек направления потока, поэтому на каждом последовательном высотном уровне поднимающейся струи вследствие высотного разворота ветра она разворачивает вихревую пару относительно оси потока 1 (см. Рис. 3.10.). При этом поперечная ось вихревой пары поворачивается относительно этого направления, что приводит к «двугорбому» распределению загрязнений по оси z — распределений примесей с двумя максимумами концентраций в горизонтальной плоскости сменяется аналогичным распределением в плоскости близкой к вертикальной.

Рис. 3.10. Схема разрушения струйного движения при пожаре для неустойчивого состояния атмосферы при однородном (а) и переменном по высоте (б) ветре: 0 — место инцидента; 1 — струя; 2 — вертикальные сечения струйного потока (в пл. YZ); 3 — область разрушения струи; За — вихри в горизонтальной плоскости и 36 — в плоскости ветрового разворота; 5 — ветер.

Вихревые структуры движутся относительно основного струйного потока со скоростью

U = Г / 4 ?; Y0,

где Y0 — половина расстояния между вихрями.

Согласно теории Кельвина, изложенной в книге Ламба [160], пара противоположно вращающихся вихрей движется с такой скоростью поступательно вместе с некоторой охватывающей их массой жидкой или газообразной среды.

Оценки, проведенные в работе [92], показывают, что отклонение собственной скорость вихрей от скорости потока не превышает нескольких процентов, и ее влиянием на процессы рассеивания загрязняющих примесей можно пренебречь.

Более 800 000 книг и аудиокниг! 📚

Получи 2 месяца Литрес Подписки в подарок и наслаждайся неограниченным чтением

ПОЛУЧИТЬ ПОДАРОК