3.2. Параметры расширения струй и клубов
Как отмечалось выше, для описания процессов, происходящих в свободных турбулентных течениях, основным понятием является механизм диффузии или «вовлечения» окружающей жидкой или газообразной среды в выброс; граница потока деформируется крупномасштабными вихрями, а внутри — вихри мелкомасштабные широкого спектра размеров.
Процесс перемешивания внутреннего и внешнего течений происходит в два этапа: захват внешней среды большими вихрями и каскадное мелкомасштабное перемешивание в ядре потока.
Детальная теория механизма вовлечения дается в основополагающей работе Таунсенда [154], но упрощенно описанный выше механизм этого процесса дает представление о физике явления.
Для нахождения параметров расширения струйного потока будем исходить из геометрической интерпретации процесса нарастания его поперечного размера. Все работы, использующие понятие вовлечения, базируются на интегральном (осредненном по поверхности контакта с окружающей средой по периметру контрольного элемента газа) поступлении вещества окружающей среды в турбулентный поток. Считается [5 — 14], что приток воздуха на внешней периферии контрольного элемента газа единичной длины (Рис. 3.1) равен вовлечению Е в струю, то есть
Е = ?е · L · w. (3.1)
где
L — длина внешней образующей поперечного сечения S (для круглого сечения L = 2?R); w — скорость вовлечения внешнего воздуха в сечение S (среднее по длине ?l).
Считается, что скорость вовлечения пропорциональна скорости вещества струи V, т. е.
w = а V
где а — коэффициент вовлечения.
В большинстве работ коэффициент а считается постоянным, однако в действительности это не так. Только в одном частном случае осесимметричной изотермической струи при отсутствии сносящего потока, как показывает опыт [11] это соотношение постоянно.
Соотношение w/V характеризует угол раствора струйного потока. Естественно, что оно должно зависеть от плотностей вещества струи и окружающей среды и от их степеней турбулентности. Рику и Сполдинг [96] экспериментально получили зависимость коэффициента вовлечения от плотности. Ими было получено соотношение
w / V = ?,
где ? = а (?/ ?е) S.
По данным [12,13] а = 0,08 для осесимметричной струи и а = 0,22 — для струи линейной [14] при экспериментах в лабораторных условиях, что соответствует случаю покоящейся среды (штиль). В такой постановке в настоящее время решаются наиболее «продвинутые» задачи теории струй.
Выражение (3.1) при этом приобретает следующий вид:
где
— новый коэффициент вовлечения.
Вовлечение Е в форме (3.2) при записанных выше постоянных значениях коэффициента а уже учитывает неоднородность плотностей окружающей среды и струи и очевидно вполне приемлемо для лабораторных практически штилевых условий, но оно не зависит от динамических и метеорологических характеристик атмосферного воздуха, которые существенно влияют на турбулентный захват струей внешней среды, и поэтому не пригодно для описания процессов в реальной атмосфере. Зависимость вовлечения при такой записи от динамической активности внешней среды отсутствует и поэтому «одна из основных задач теории турбулентности» (как отмечается в [11]) пока остается не решенной до конца. Для ее решения следует положить С, переменным — связанным интегрально с пульсационными параметрами атмосферы.
Сохраним форму записи (3.2), предполагая однако, что С, (или а) не константа, а некоторый параметр, зависящий от степени турбулентности атмосферы или иначе от ее устойчивости. По классификации Пасквилла [15,50] атмосфера по характеру устойчивости может быть подразделена на 7 градаций или классов (А, В, С, D, Е, F, G), причем каждому классу можно поставить в однозначное соответствие угол расширения турбулентной струи. Докажем, что в такой постановке С, зависит от турбулизации атмосферы, т. е. от коэффициента расширения потока к.
Не нарушая общности, рассмотрим струйный поток плотности с круглого поперечного сечения, распространяющийся со скоростью V в неподвижной среде плотности ре. Как известно, он имеет вид расширяющегося прямоугольного конуса с переменным углом расширения ? = arc tg k (в случае неизотропного потока углы его расширения
?z = [?'2]1/2 в направлении оси Z
и ?у = [?'2]1/2 в направлении оси Y,
где
?' и ?' — пульсации угла вектора скорости в вертикальной плоскости вдоль соответствующих направлений).
Будем вести рассмотрение элементарного газового объема струи, ограниченного нормальными к оси поперечными сечениями «1» и «2» и боковой поверхностью (Рис. 3.2).
Рис. 3.2. Схема вертикального осевого сечения элементарного газового объема струи (на верхнем рисунке заштрихован): «1» и «2» — контрольные сечения, ограничивающие элементарный газовый объем; 3 — приращение газового объема при движении потока от сечения «1» к сечению «2»; 4 — неизотермическая струя.
Так как длина контрольного объема ?l — мала, то внешнюю его поверхность, контактирующую с воздухом окружающей среды, можно считать прямолинейной конической. Ее образующая на этом рисунке — линия cd.
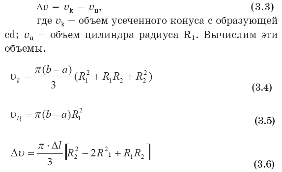
Вычислим увеличение объема струи Av при ее развитии от сечения «1» к сечению «2». Из рисунка видно, что
Введем среднее или текущее значение радиуса усеченного конуса R и приращение радиуса AR по формулам:
Из решения системы алгебраических уравнений относительно переменных R и AR получаем:
R2=R + ?R/2; R1 = R — ?R/2. (3.8)
Вычислим выражение в квадратных скобках (3.6) при учете соотношений (3.8). Получаем:
R22 — 2R1 + R1Ra = 3R?R (1– ?R/6R). (3.9)
Так как для развитого турбулентного потока ?R /R < 1, то ?R / 6R << 1 и вторым членом в скобках правой части (3.9) можно пренебречь по сравнением с 1. При этом объем кругового конического кольца ?v записывается так:
?v ? ?R?R?I. (3.10)
Преобразуем эту формулу при учете следующих геометрических соотношений:
S = ?R2; k = tg ? = ?R/?I.
Получаем
В этом соотношении:
S — площадь поперечного сечения контрольного газового элемента в некотором текущем или среднем сечении.
Масса кругового конического кольца с образующей cd находится из уравнения
?M = р?? (3.12)
где
— осредненное по объему значение плотности вещества струи.
Так как AM в точности равна массе поступившего в струю вещества за счет вовлечения окружающего воздуха на пространственно-временном интервале ?l ?t:
?M = Е ?I ?t, (3.13)
то подставив в (3.13) вместо Е его выражение из (3.2), а вместо скорости его значение через дифференциалы ?I и ?t, получаем
Приравнивая AM из (3.12) и (3.13а), получаем:
откуда
Из соотношения (3.14) следует, что вовлечение в струйный поток окружающего воздуха полностью определяется его угловым коэффициентом или углом расширения струи.
Найдем теперь связь углового коэффициента расширения клуба с коэффициентом вовлечения в него атмосферного воздуха ?к. По аналогии с работой [96], в которой понятие вовлечения используется для струй, запишем выражение для вовлечения вещества в клуб в виде:_
Напомним физический смысл вовлечения — это масса окружающей среды, поступающая в выброс в единицу времени через его единичную поверхность; [Е] = кг/с/кв.м. Поэтому приращение массы выброса в виде клуба AM за интервал времени At запишется так:
?M = Е S ?t, (3.16)
где поверхность вовлечения
S = FRm2;
Rm — усредненное за интервал ?t значение радиуса выброса;
F — коэффициент формы (для сферы F = 4n).
С другой стороны, приращение AM можно связать с приращением эффективного радиуса выброса (Рис. 3.3):
?M = ?m F Rm2 ?R, (3.17)
где ?m — усредненное в слое AR значение плотности вещества выброса.
Приравниваем (3.16) и (3.17) при учете (3.5) и связи приращения пути выброса ?l со скоростью его движения:
?l = V ?t.
Получаем
Так как 
то из (3.18) следует окончательная связь
?к = к (3.19)
Из формулы (3.19) следует, что коэффициент вовлечения атмосферного выброса в виде компактного объема в точности равен его угловому коэффициенту в процессе расширения.
Рис. 3.3. Схема расширения клуба в атмосфере: «1» и «2» — пространственные положения клуба в моменты времени t1 и t2; 0 — виртуальный центр расширения выброса; ?R — приращение эффективного радиуса выброса за интервал времени ?t; 1 — ось траекторного движения клуба; ? ветровой поток;……. воображаемый контур клуба «2» в момент времени t1.
Рассмотрим теперь, как по физическим (метеорологическим) характеристикам атмосферы определить ее устойчивость, характеристики расширения струйного потока и вовлечения в него окружающего воздуха.
Более 800 000 книг и аудиокниг! 📚
Получи 2 месяца Литрес Подписки в подарок и наслаждайся неограниченным чтением
ПОЛУЧИТЬ ПОДАРОК